宜良县人民政府
www.kmyl.gov.cn
长者模式
无障碍浏览
政府信息公开
政府信息公开指南
政府信息公开制度
政策文件
行政规范性文件
其他文件
县政府文件
县政府办公室文件
政府部门文件
法定主动公开内容
政府信息公开目录
政府领导
组织机构
人事任免
公示公告
政策解读
会议信息
政府工作报告
2026年
2025年
2024年
2023年
2022年
2021年
2020年
2019年
2018年
政府网站工作年度报表
2025年
2024年
2023年
2022年
2021年
2020年
2019年
2018年
统计信息
经济和社会发展统计信息
统计公报
规划计划
重点领域信息公开
重大建设项目批准和实施领域
批准服务信息
批准结果信息
招标投标信息
征收土地信息
重大设计变更信息
施工有关信息
质量安全监督信息
竣工有关信息
项目监管信息
公共资源配置领域
住房保障信息公开
国有土地使用权
国有土地上房屋征收补偿信息
矿业权出让
药品疫苗及高值医用耗材和乙类大型医用设备集中采购
国有产权交易
工程建设项目招标投标
政府特许经营权交易
执法机关罚没财物处置领域
年度资源土地配置
社会公益事业建设领域
社会救助和社会福利
灾害事故救援
公共文化体育设施信息公开
公共文化体育文化信息公开
全民健身服务信息公开
审批改革
改革信息
目录管理
审批标准化
权责清单
服务清单
内部审批事项清单
随机抽查事项清单
审批公告
审计信息公开
审计结果公告
市场监督管理信息
工商登记
价格和收费
目录清单
价费标准
价格执法
科技管理和项目经费信息公开
立项信息
验收情况
经费信息
国有企业信息公开
企业领导管理
市属企业
企业经济运行情况
重组与资本运营
企业经营业绩考核
在昆央企
旅游市场监管
旅游经营服务不良信息
旅游投诉情况
导游执业情况
景区景点门票价格
酒店景点等级评定信息
知识产权
专利代理人处罚
专利代理机构处罚
专利侵权纠纷
假冒专利行为
其他侵犯权利行为
公安机关重点领域信息公开
新闻发布
热点回应
政府采购及购买服务
乡村振兴
义务教育
教育概况
学生管理
教师管理
医疗卫生
生态环境
县级财政预决算
财政预决算
“三公”经费
债务信息
政府和社会资本合作PPP
食品药品监管
减税降费信息公开
税收政策
费金优惠政策
稳岗就业
政策指引
招聘信息
服务机构
监测统计
公务员管理信息公开
公务员管理政策文件
招考信息
建议提案办理
政府接受法院行政法律文书机构公示
行政事业性收费项目情况
重大决策预案
财政资金直达基层
疫情防控
养老服务
行政执法
结果信息
行政许可
行政处罚
行政强制
依据信息
重大决策预公开
社会救助
公共文化服务
涉农补贴
政策找企业
政府信息公开年报
2025年
2024年
2023年
2022年
2021年
2020年
2019年
2018年
2017年
2016年
依申请公开
索引号:
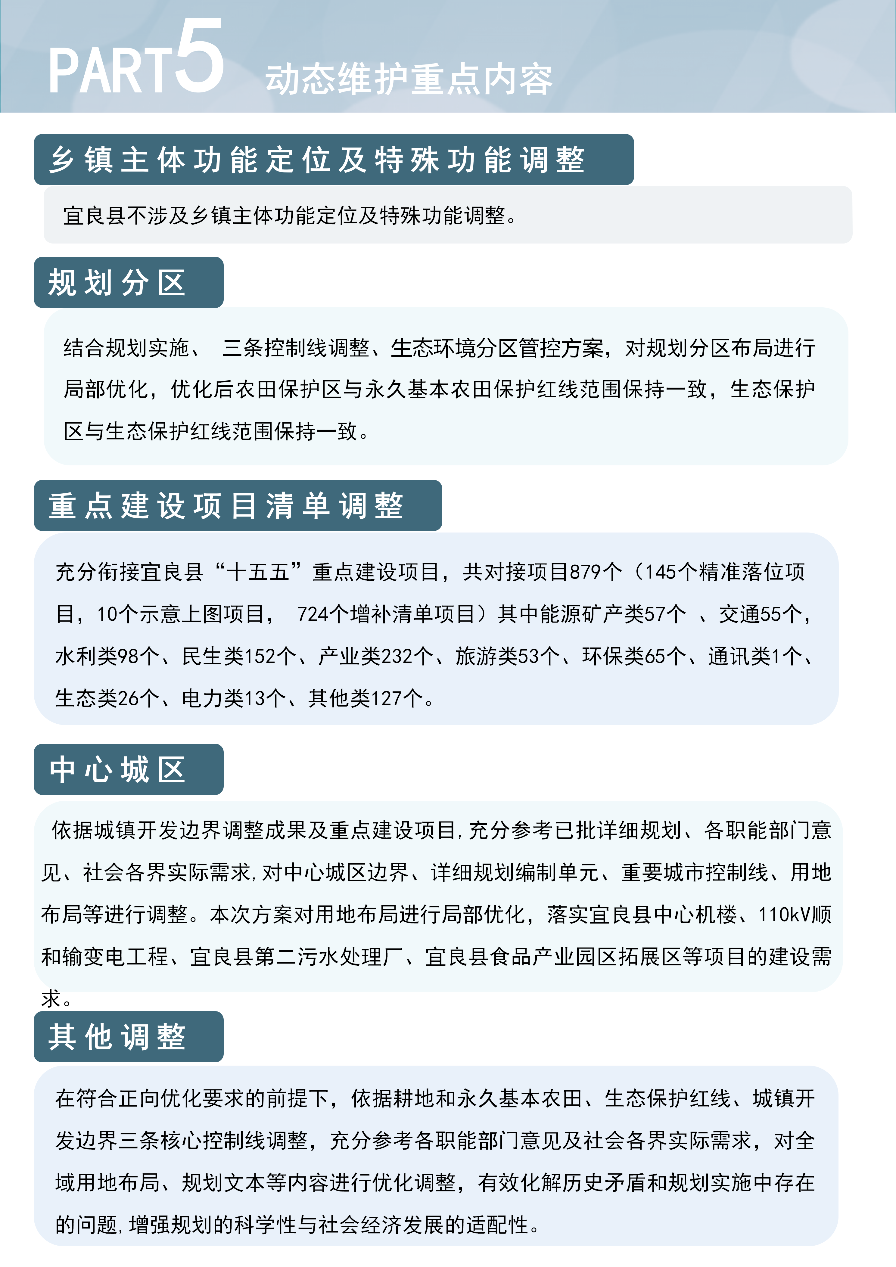
750659971-202604-108533
主题分类:
规划计划
发布机构:
宜良县人民政府
发布日期:
2026-04-24 16:35
名 称:
宜良县国土空间总体规划(2021-2035年)动态维护方案
文号:
关键字:
宜良县国土空间总体规划(2021-2035年)动态维护方案
发布时间:2026-04-24 16:35
浏览次数:0
字号:[
大
中
小
]
友情链接
本市重要部门网站
昆明市纪委监委
昆明长安网
县区政府网站
五华区
盘龙区
官渡区
西山区
呈贡区
晋宁区
东川区
安宁市
富民县
嵩明县
石林彝族自治县
寻甸回族彝族自治县
禄劝彝族苗族自治县
昆明高新技术产业开发区
昆明经济技术开发区
昆明滇池国家旅游度假区
昆明阳宗海风景名胜区
本地媒体网站
infopublic.bottom.template.html 第34行发生错误: 友情链接下没有链接数据
其他省市网站
infopublic.bottom.template.html 第46行发生错误: 友情链接下没有链接数据